为了更好地给学生提供助学服务,激励他们继续奋发图强,我院于2019年9月9日为2019级新生召开了以“助学政策”为主题的教育班会。
本次教育会的主讲师为数据科学学院辅导员蓝光进老师,他主要是围绕奖学金、助学金以及助学贷款这三个方面展开阐述。
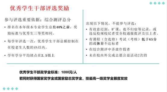
首先,蓝光进老师给我们讲解了有关优秀生以及优秀干部评选的资格以及获选的奖励。他表示,优秀生、优秀干部的评选是自己努力学习的回报,也是自己人生阅历上的一道亮丽风景线。对此,他告诫在座的19级新生们,要努力学习、积极参加社会实践,努力成为优秀学生。同时,他还给新生们普及了国家励志奖学金、国家助学金、国家奖学金以及优秀毕业生的相关情况。

接着,蓝光进老师给我们讲述了有关助学金申请的注意事项。他主要从家庭经济困难认定、校内助学以及勤工助学这三个方面进行讲解。关于家庭经济困难认定,他主要是给同学们普及贫困生认定的条件、要上交的相关材料以及资料填写的注意事项。而对于申请国家贫困生不通过的同学,学校也会成立一个校内助学金,从而减缓同学们就读的经济压力。另外,他还告知同学们,学校为了资助家庭困难的学生完成学业,开启了勤工助学活动。该活动主要是面向那些家庭困难的学生,到时候同学们可以考虑自身家庭条件报名参加该活动。

最后,蓝光进老师给我们讲解了助学贷款的相关事宜。他主要是分为生源地贷款以及高校贷款这两个方面展开阐述。生源贷款是指国家开发银行向符合条件的家庭经济困难的普通高校学生发放的、在学生入学前户籍所在地办理的助学贷款。他给在座的新生们讲解办理该贷款所需的条件、资料以及注意事项,同时还告知同学们,办理该手续需要在开学前在户籍当地办理好。倘若同学们没有在家里办好该手续,那么可以考虑申请高校贷款,即在本校进行贷款。同时,他还给同学们普及了有关建档立卡的相关信息以及学校对于这类学生在资金上的资助。

相信通过本次教育会,2019级新生们都对于“助学政策”有一定的了解,衷心期盼19级新生们能够努力学习、奋发图强,做一个对社会、国家有贡献的青年学子!
