各 专业 :
根据《关于组织 2020 年度数科院学生工作室科研项目申报的通知》及《学生开发工作室章程》要求,经个人、指导教师申请及学院审核,决定数据科学学院许丽娟等 10 位教师指导学生申报的 16 项学生工作室科研项目予以立项,每项经费资助壹仟元(可作为冲刺校级、省级等创新创业项目前期孵化的启动经费),现将立项名单予以公布,见附件 1。
一、项目资助经费来源
2020 年广州华商学院数据科学学院学生科研专项资金。
二、经费拨款方式
根据项目成果完成情况拨付经费:院内项目由数科院拨付经费、企业项目由企业拨付相关经费。
三、项目成果要求
项目成果要求按照各项目立项申请书具体执行。
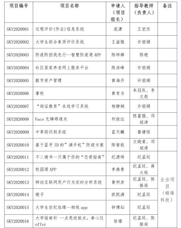
附件 1:2020 年广州华商学院数据科学学院学生工作室科研项目
立项名单(第一批)
广州华商学院数据科学学院
2020 年 12 月 30 日
附件 1:
2020年广州华商学院数据科学学院学生工作室科研项目立项名单( 第一批 )
